快速搜尋
﹤生技醫療﹥凝血調節素與miRNA防治骨關節炎
高雄醫學大學/鄭琮霖教授
現行骨關節炎治療僅能緩解症狀,無法修復受損軟骨
藥物副作用高、長期使用風險大
再生醫學成本高、技術門檻高
本技術以凝血酶調節素(TM)及其microRNA機制促進軟骨修復,具低成本、低過敏性與高安全性,可望根治
技術簡介
技術背景
骨關節炎 (OA) 影響全球數千萬人,導致軟骨損傷與關節疼痛,但目前尚無有效治療方法。本技術聚焦於凝血酶調節素 (TM) ,一種演化高度保留性的蛋白質。
技術說明、優點
TM具有促進軟骨細胞生長和抑制發炎的特性。透過注射TM或提升TM表現的microRNA(miR-up-TM),可有效預防或治療OA。此技術不僅成本低、使用方便,還能降低過敏風險。

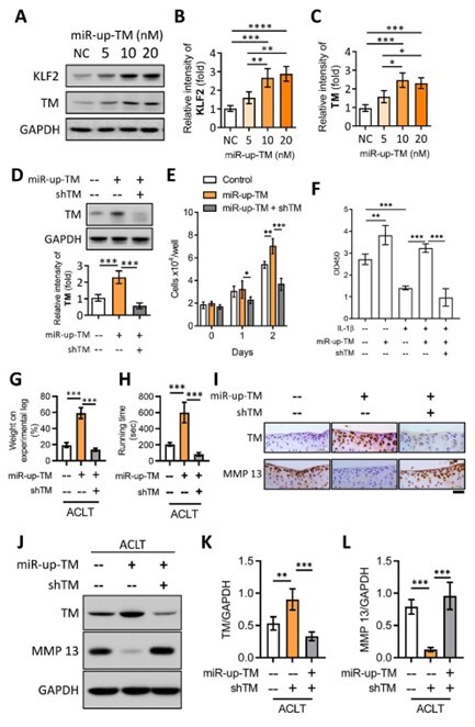
▲圖說:TM在軟骨細胞和OA中的角色

▲圖說:miR-up-TM增強KLF2至TM的訊息路徑從而有效保護膝關節功能

▲圖說:miR-up-TM提升軟骨細胞TM以發揮抗OA效果
應用案例
- 透過局部注射TM蛋白,可抑制發炎並促進軟骨細胞再生,改善關節活動度。
- 應用miR-up-TM技術提升內源性TM表現,預防退化性關節炎惡化。
- 可延伸至軟骨修復植入物或再生醫學產品,促進運動傷害及關節重建治療。
相關連結
無
專利名稱證號
- TW 113116868
- US 18/656,60822
技術產學合作或技轉單位
無
獲獎紀錄
第21屆國家新創獎-學研新創獎
技術聯絡人
高雄醫學大學 洪一豪專案副理
連絡電話:07-3121101 ext. 2360
聯絡信箱:R121084@kmu.edu.tw

